四川省善源矿业有限公司OA协同办公云平台项目
询价公告
四川省善源矿业有限公司拟对善源公司OA协同办公云平台项目进行国内询价,本次询价采用公开方式,凡符合本次询价资格条件的申请人均可参加。
一、项目基本情况
四川省善源矿业有限公司正在对公司治理结构、组织架构、人员设置、项目开发等事宜进行全方位组建,涉及的大量管理行为需要流程化、规范化,亟须开发OA协同办公云平台项目,为公司日常管理提供有力支撑
二、项目名称:四川省善源矿业有限公司OA协同办公云平台项目
三、资金来源:企业自筹
四、服务内容
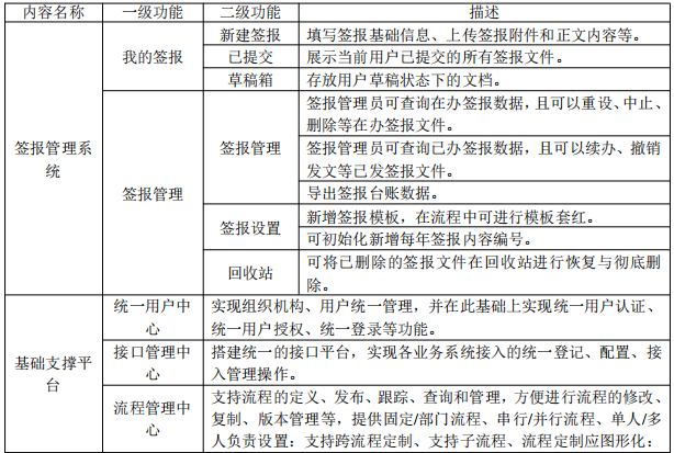
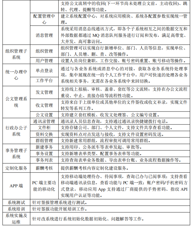
开展OA协同办公云平台项目,须按照善源公司管理流程,完成签报管理系统、基础支撑平台、组织管理子系统、统一办理中心、公文管理系统、行政办公子系统、事务管理子系统、定制化服务及app端等模块的定制开发、测试、培训及实施运维,具体服务明细参考如下:
五、申请人资格要求
1.资质要求:具有独立法人资格,持有合法有效营业执照(无不良经营记录)、基本账户开户许可证或基本存款账户信息表(基本账户开户行出具)。
2.经营范围:软件开发等。
3.业绩要求:近三年内(2022年10月1日至本项目投标截止日)承担信息化建设工作不少于1项。
4.人员要求:项目负责人1人,至少3年从事信息化建设或软件开发经验;项目实施人员不少于2人,至少1年从事信息化建设或软件开发经验。
5.信誉要求
(1)未被“信用中国”网站(http://www.creditchina.gov.cn)列入失信被执行人名单(通过“信用中国”查询“失信被执行人”链接“中国执行信息公开网(http://zxgk.court.gov.cn/shixin/)”的结果);
(2)未被国家企业信用信息公示系统(http//www.gsxt.gov.cn)列入严重违法失信企业名单(事业单位除外);
(3)近三年(2022年10月1日至本项目投标截止日),申请人(单位)、法定代表人(单位负责人)、拟任项目负责人未被人民法院生效判决或裁定认定为行贿犯罪(提供承诺函);
(4)近三年(2022年10月1日至本项目投标截止日),申请人(单位)、拟任项目负责人无重大违法违规执业记录,不存在重大监管处罚等情形(提供承诺函);
(5)近三年(2022年10月1日至本项目投标截止日),申请人(单位)无不良经营记录。
注:信誉要求中第(1)~(2)项均以在投标截止时间核查的上述对应网站申请人信息内容为准(需提供网页截图影印件(彩色或黑白)),第(3)~(5)项以申请人投标文件中提交的承诺函为准。
6.财务要求:具有健全的财务会计制度(提供承诺函)。
7.本次询价不接受联合体响应。
8.建设期限:本项目建设期总工期1个月。服务期限为自合同签订之日起,至建设期结束后(以项目验收日为准)的1年免费运维服务结束。
六、询价文件发售时间、地点:自2025年10月29日至2025年10月31日09:00至17:00(节假日除外),在四川省高新区两江国际A座18楼1817办公室现场报名。申请人报名时需要提交营业执照副本复印件、授权委托书及经办人身份证复印件。未报名的申请人均无资格参加该项目的询价,报名资格不能转让。
询价文件不提供纸质文件,仅免费提供询价文件电子文档(领取时请携带u盘)。
七、响应文件递交截止时间:2025年11月4日15时00分。
八、响应文件递交及询价地点:四川省高新区两江国际A座18楼1817办公室。逾期递交的响应文件将被拒绝。本次询价不接受邮寄的响应文件。
九、本次询价公告在四川宏达(集团)有限公司官网(https://schongdagroup.com/)、中国采购与招标网(https://www.chinabidding.cn/)上同时发布。
十、联系方式
询价人:四川省善源矿业有限公司
地 址:四川省高新区两江国际A座18楼1817办公室
联 系 人:吴老师
联系电话:13980818310

